全国服务热线:
0760-22110699
华杰首页
公司简介
公司介绍
企业文化
企业风采
企业视频分享
企业荣誉
营业证件
荣誉证书
合作单位获奖证书
案例展示
省内工程
省外工程
新闻资讯
企业资讯
行业资讯
企业招聘
企业招聘
联系我们
联系方式
其他分公司
公示公告
公示公告
公示公告
> 公示公告
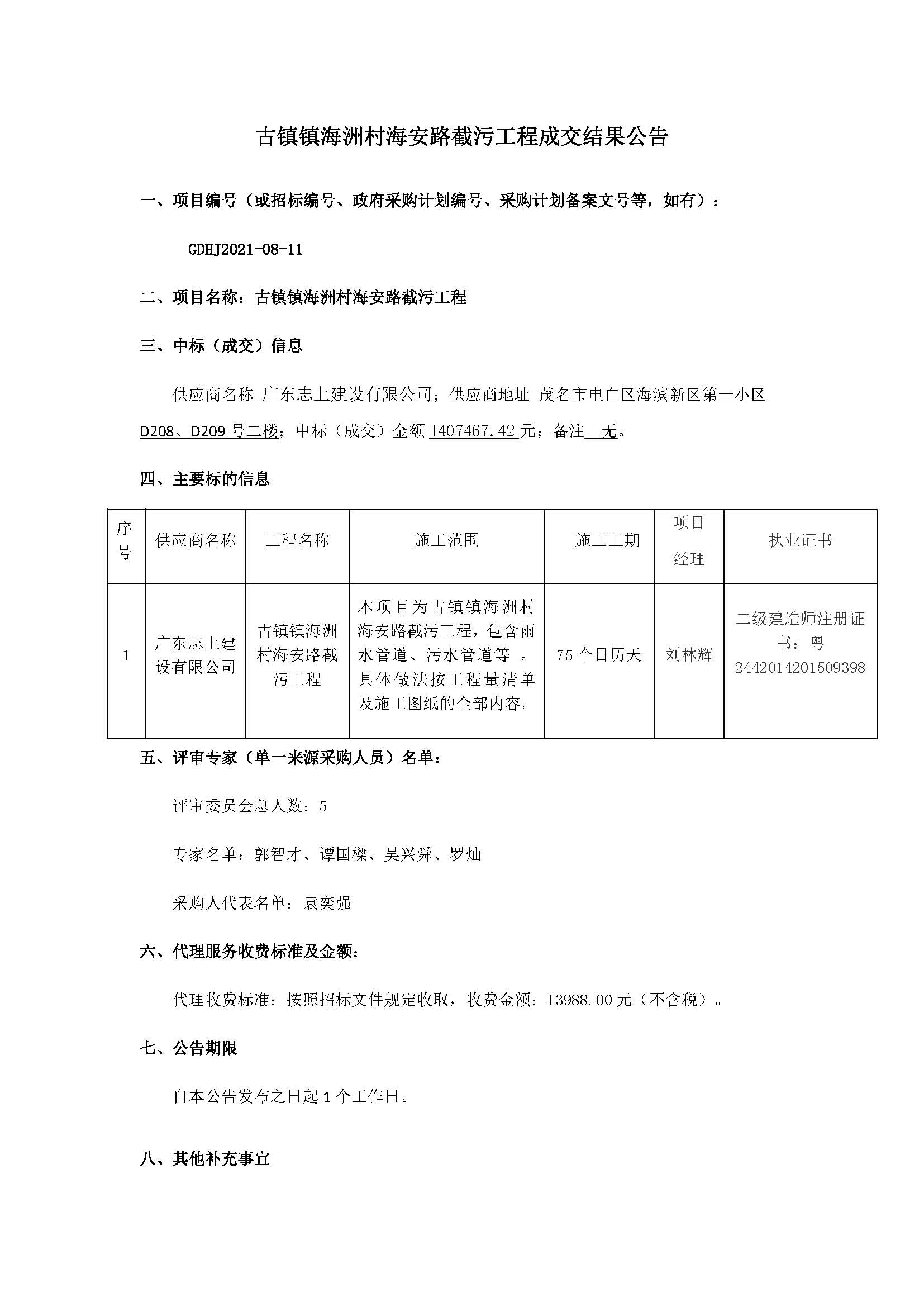
古镇镇海洲村海安路截污工程成交结果公告
点击:14965 添加时间:2021-09-07 10:34:46
上一篇:
古镇镇海洲村海安路截污工程招标公告
下一篇:
台山市融媒体中心幕墙工程施工招标公告